Logo DGPC

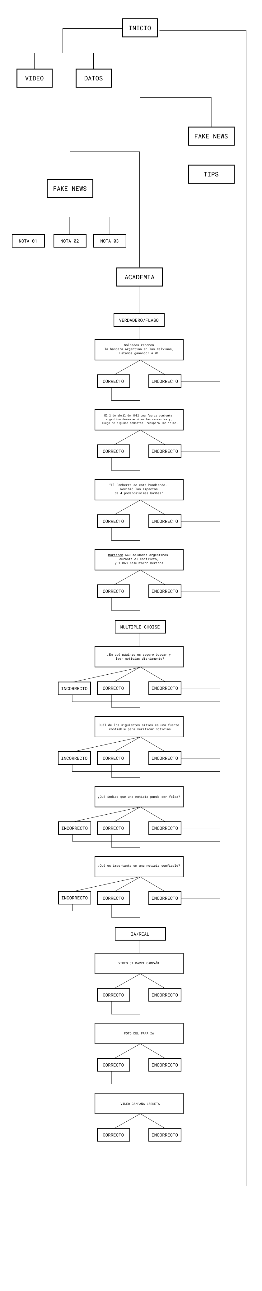
Mapa de Arquitectura de la Información

Mapa de Arquitectura de la Información

Mockups

Mockups
Mockups
Mockups
Mockups
Mockups