UBA | FADU | DG | DGPC | Cátedra Díaz Cortez | Rita Rodríguez Álvarez, Lorena Maceratesi y Milagros Pierini | Sofía Fraschina, Marina Lescano, Julieta Niguyen y Magdalena Zamarripa | Robótica e impresión 3D | 2º Cuatrimestre 2016

UBA - Universidad de Buenos Aires Rector: Prof. Dr. Alberto Edgardo Barbieri Secretario General: Dr. Juan Pablo Más Vélez FADU - Facultad de Arquitectura, Diseño y Urbanismo Decano: Arq. Luis Bruno Vicedecano: Arq. Guillermo Bugarin

DGPC - Diseño Gráfico por Computación 2º cuatrimestre 2016
Cátedra: Martín Díaz Cortez
Adjuntos:Rita Rodriguez Alvarez JTP:Adrián Mauas
Docentes: Rita Rodríguez Álvarez, Lorena Maceratesi y Milagros Pierini
Equipo: vm04 Integrantes: Sofía Fraschina, Marina Lescano, Julieta Niguyen y Magdalena Zamarripa
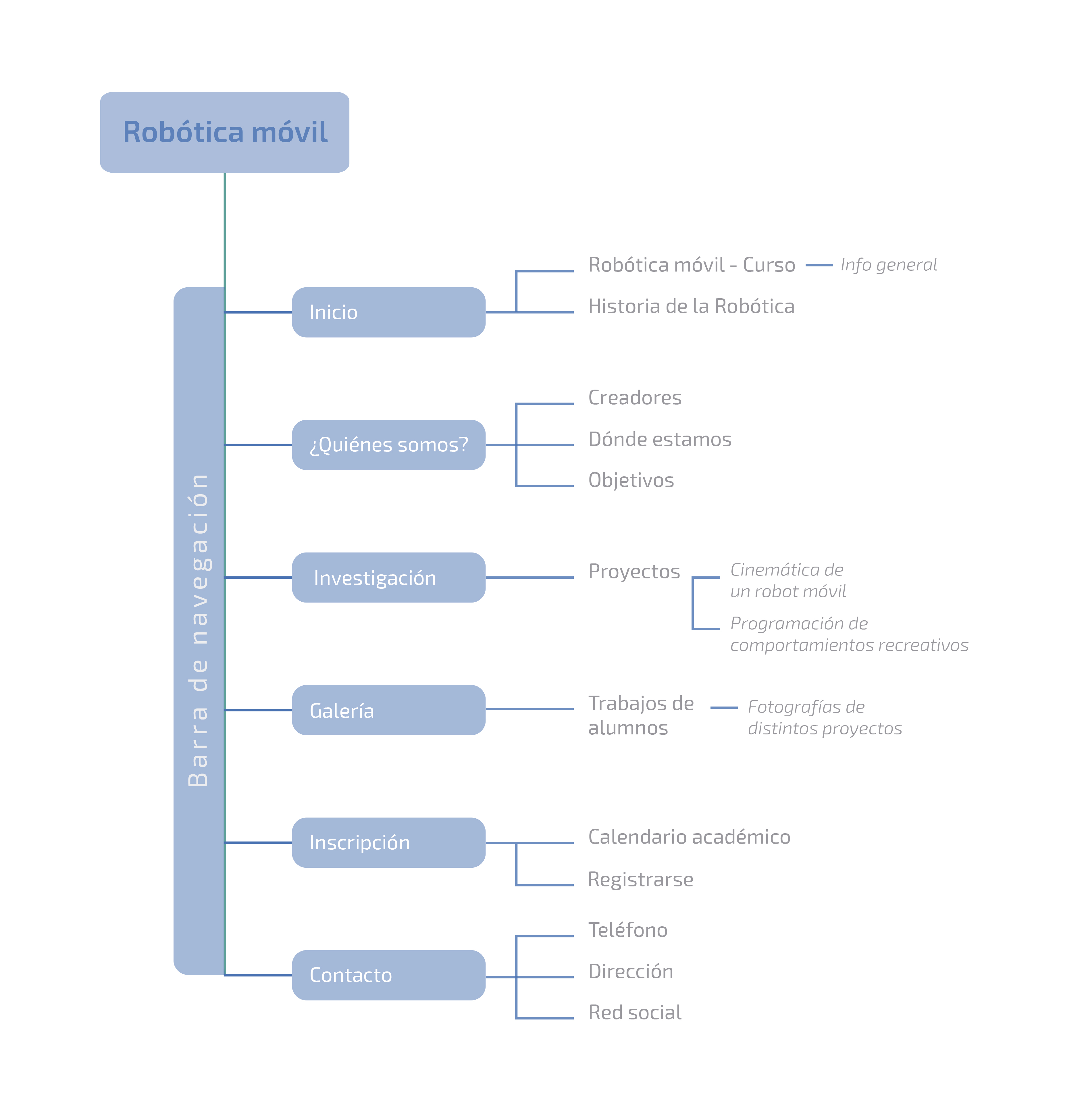
Comitente: Robótica e impresiones 3D