Web
Home
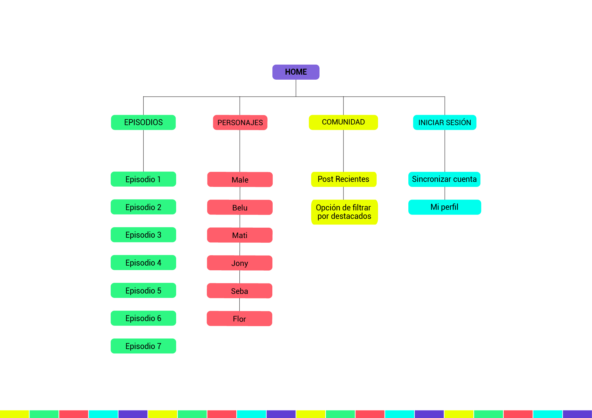
Barra de navegación: Episodios, Personajes, El programa, La jungla, Iniciar Sesión.
Episodio: se mostrara un video que resumira la Primer Temporada e incitará a que alumnos de FADU propongan la Segunda temporada.
Baners: Se mostraran 3 baners en los cuales se accedera al personaje mas votado por la comunidad, iniciar sesión, y proponer un cápitulo para la segunda temporada.
Comunidad: Tres columnas donde se ven los post más relevantes seleccionados por popularidad; videos, fotos, comentarios.
Secciones
Episodios
Home>Episodios>Todos los episodios>Episodio 1
Cada página de Episodio contiene:
Su video embebido / Una breve descripción / Hashtags que van a poder ser relacionados con los hashtags de la comunidad (si apretás sobre un hashtag, te dirige a la página Comunidad, y te muestra los posts filtrados bajo el mismo hashtag) / Los tres post de la comunidad relacionados con este episodio / Un banner pequeño como ADVISE, recomendando o recordando algo relacionado con el episodio / Espacio para comentar / Posibilidad de poner me gusta, valorar, apreciar (o como le pongamos de nombre) / Botones de compartir en Facebook, Twitter, Google+
Personajes
Home>Personajes>vas a la página de personajes>Male.
Cada página de “Personaje: Male” contiene:
Foto / Qué estudia y cómo es. Breve descripción / una imagen descriptiva de la mochila de supervivencia para ir a la FADU, con los elementos que el personaje uso en cada cápitulo/ 4 videos relacionados con el personaje, de los cápitulos de la serie y propuestos por los usuarios / Posibilidad de poner me gusta, valorar, apreciar, comentar / Botones de compartir en Facebook, Twitter, Google+
Iniciar Sesión
Posibilidades del Usuario
Si te querés loguear: Home>Iniciar Sesión>Sincronizas cuenta / Si querés comentar, poner me gusta o subir algo y no estás logueado o resgistrado sincronizas cuenta / Si querés navegar sin usuario tenés la posibilidad pero no podés ser Usuario Activo.
Cada página de “Mi Perfil” contiene:
-Foto de la persona logueada con facebook, twitter o gmail. -Breve descripción aportada por el usuario, qué carrera estudia y qué le gusta hacer. -Último post subido. -Otras interacciones hechas por el usuario: como comentarios o me gustas. “agenda”. -Comentarios con los que uso los Hashtags de la serie como destacados.
Comunidad
Home>Comunidad
Cada página de Comunidad contiene:
Cajas con tamaños adaptados a los contenidos, es decir, variables para generar ritmo. / Pueden ser subidos: videos, fotos o textos. Hay cantidad de caracteres prefijado / Posibilidad de poner me gusta / Botones de compartir en Facebook, Twitter, Google+ / Filtros: popularidad, recientes, hashtags. Primero aparece siempre por popularidad, pero el usuario puede elegir el filtro que le interese.
